关注微信
设为首页
登录丨
注册
首页
协会概况
协会简介
组织机构
协会章程
历任领导
协会大事记
会员之家
会员动态
会员企业
会员风采
行业人物
入会须知
入会流程
资讯中心
协会动态
通知公告
行业百科
招商拓展
活动集锦
会议 沙龙
展会 考察
品牌 节会
培训 咨询
校企 合作
公益 慈善
行业研究
零售业总评榜
行业报告
技能大赛
政策法规
政策法规
行业标准
扶持政策
廉政建设
专业委员会
策划分会
百货及购物中心分会
人力资源专委会
连锁经营专委会
联系我们
资讯中心
协会动态
通知公告
行业百科
招商拓展
资讯中心
首页 > 资讯中心 > 通知公告
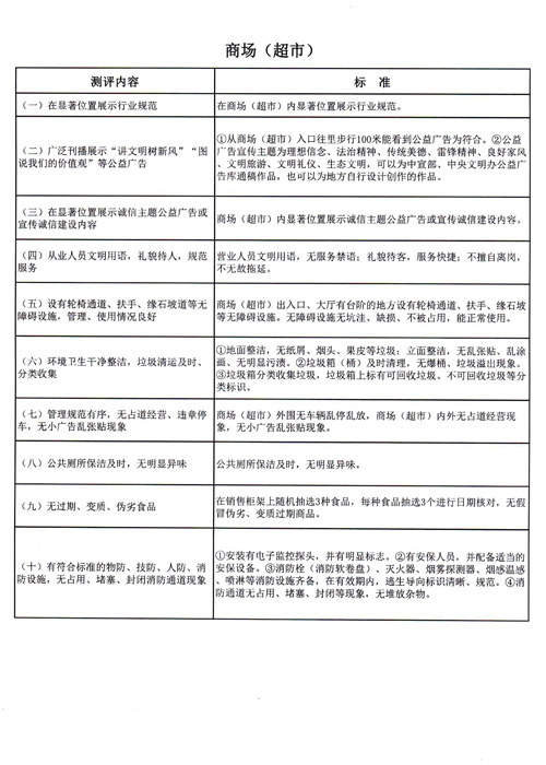
成都零售商协会转发成都市商务委员会关于抓紧做好全国文明城市复查实地考察迎检准备工作的通知
来源: 阅读次数:
444
发布时间:
2017-08-17